南通大学首页
首页
部门简介
政策法规
采购信息
中标公告
办事指南
资料下载
联系我们
办事指南
办事指南
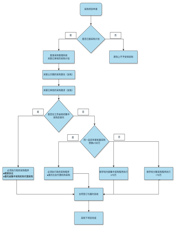
项目申请采购流程图
发布日期:2026-03-06
浏览次数:
打印
上一篇:
学校分散采购流程图
下一篇:
政府采购/学校集中采购流程图